首页
合创集团
集团介绍
团队介绍
集团大事记
集团荣誉
集团资质
社会责任
战略伙伴
新闻中心
集团新闻
媒体动态
党建信息
表彰荣誉
业务服务
工程监理
项目管理
造价咨询
招标代理
BIM体系
加入我们
联系我们
企业文化
社会招聘
校园招聘
招投标网
竞价网
招投标网
协同OA系统
项目综合系统
协同OA系统
项目综合系统
首页
合创集团
集团介绍
团队介绍
集团大事记
集团荣誉
集团资质
社会责任
战略伙伴
新闻中心
集团新闻
媒体动态
党建信息
表彰荣誉
业务服务
工程监理
项目管理
造价咨询
招标代理
BIM体系
加入我们
联系我们
企业文化
社会招聘
校园招聘
招投标网
竞价网
招投标网
表彰荣誉
最新动态以及行业的最热资讯
深圳市最早的15家地盘管理公司之一
集团新闻
媒体动态
党建信息
表彰荣誉
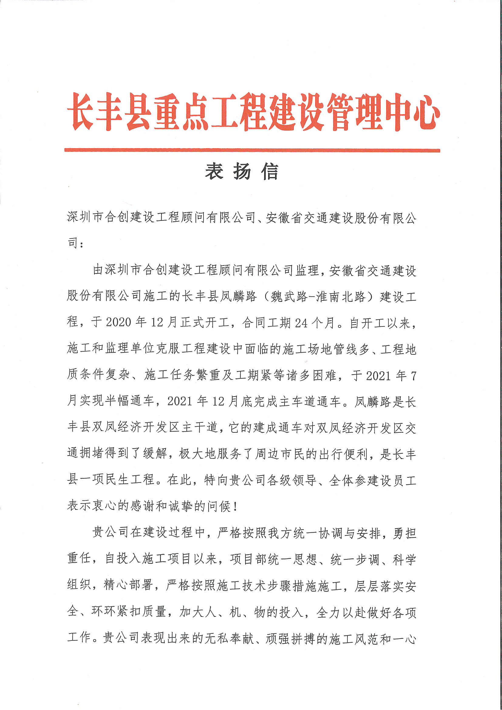
凤麟路表扬信-长丰县重点工程建设管理中心
时间:2022-09-02
浏览量:753
分享到:
上一条
光明区建筑工务署关于表彰“2021年度光明区建筑工务署优秀合作单位(个人)”的通报
下一条
【2022.1.25】江边学校工程项目监理部,荣获万科城市建设管理有限公司表扬